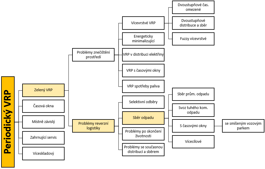
Sběr odpadu
Důležitým problémem zpětné logistiky je sběr odpadu (WCP). První zmínkou je práce (Beltrami & Bodin, 1974), ve které je daný problém označován jako „WCP as PVRP-IF“. Tato oblast je poměrně široce diskutovaná. Hovoří se o problému sběru a přepravy zdravotnického materiálu ve více skladech (BMWCT) s více místy likvidace (Deshpande & Tembhurkar, 2018). Podobným způsobem je zpracována maximalizace množství recyklovatelného odpadu (Expósito-Márquez a kol., 2019).
Zajímavost
- Komplexita sběru odpadu – Plánování tras pro sběr odpadu se výrazně liší od klasických distribučních problémů, protože množství odpadu je nejisté a mění se v čase.
- Sběr zdravotnického odpadu – Zdravotnický materiál vyžaduje speciální logistické přístupy, včetně kontrolovaných teplot, dezinfekce a legislativních požadavků na přepravu nebezpečného odpadu.
- Dynamické plánování – Moderní systémy využívají senzory naplnění kontejnerů a prediktivní modely, které pomáhají optimalizovat sběrné trasy v reálném čase.
Praktické využití
- Odpadové hospodářství ve městech – Inteligentní systémy monitorují naplnění kontejnerů a určují nejefektivnější trasy pro svoz komunálního odpadu.
- Zdravotnický odpad – Nemocnice a laboratoře využívají optimalizované trasy pro sběr infekčního odpadu, přičemž se minimalizuje riziko kontaminace a snižují provozní náklady.
- Recyklace – Sběrné systémy usilují o maximalizaci recyklovatelného odpadu, což snižuje množství odpadu končícího na skládkách a zvyšuje efektivitu cirkulární ekonomiky.

Problémy spojené se sběrem odpadu je možné dále členit na sběr průmyslového odpadu (Kulcar, 1996), svoz tuhého komunálního odpadu (Sharholy a kol., 2008), problémy sběru s časovými okny (Kim a kol., 2006) a problémy spojené s větším počtem skladů (Ramos & Oliveira, 2011). Oblast problémů s tuhým komunálním odpadem (dále jen TKO či anglické označení WCP) dříve tvořila samostatnou oblast nazvanou Logistika odpadu. Postupem času a nutností dalšího materiálového využití (recyklace) se stala nedílnou součástí reverzní logistiky (Škapa, 2005).
Metody měření
Problém sběru odpadu (WCP) optimalizuje trasy a časové rozvrhy svozu odpadu, což snižuje environmentální dopady, náklady na logistiku a podporuje udržitelné odpadové hospodářství.
Obecný periodický problém sběru odpadu se zaměřuje na plánování svozu odpadu z různých míst ve stanovených intervalech s cílem optimalizovat využití vozidel, minimalizovat přepravní náklady a zajistit plynulý a efektivní sběr. Model zohledňuje omezenou kapacitu vozidel a nutnost pravidelného svozu, který odpovídá různé produkci odpadu v jednotlivých lokalitách. Je vhodný pro městské svozové systémy, průmyslový odpad, nebo sběr tříděného odpadu. Do budoucna lze tento model dále rozšířit o varianty zaměřené na specifické typy odpadu, více skladů, nebo na maximalizaci množství recyklovaného materiálu.
Zdroj:
[1] Gutiérrez-Sánchez, A., Rocha-Medina, L. B. (2022). VRP variants applicable to collecting donations and similar problems: A taxonomic review. Computers & Industrial Engineering,164.
[2] Beltrami, E. J., Bodin, L. D. (1974). Networks and vehicle routing for municipal waste collection. Networks, 4.
[3] Deshpande, P., Tembhurkar, A. R. (2018). Optimal routing of complex transportation system of biomedical waste with multiple depot and disposal options. International Journal of Environmental Technology and Management, 21(1-2).
[4] Expósito-Márquez, A., Expósito-Izquierdo, C., Brito-Santana, J., & Moreno-Pérez, J. A. (2019). Greedy randomized adaptive search procedure to design waste collection routes in La Palma. Computers and Industrial Engineering, 137(August).
[5] Kim, B.-I., Kim, S., Sahoo, S. (2006). Waste collection vehicle routing problem with time windows, Computers & Operations Research, 33(12).
[6] Kulcar, T. (1996). Optimizing solid waste collection in Brussels, European Journal of Operational Research, 90(1).
[7] Ramos, T., Oliveira, R. (2011). Delimitation of service areas in reverse logistics networks with multiple depots. Journal of Operational Research, 62.
[8] Sharholy, M., Ahmad, K., Mahmood, G. and Trivedi, R.C. (2008) Municipal Solid Waste Management in Indian Cities. Waste Management, 28, 459-467.
[9] Škapa, R. (2005). Reverzní logistika. Brno: Masarykova univerzita. ISBN 80-210-3848-9.