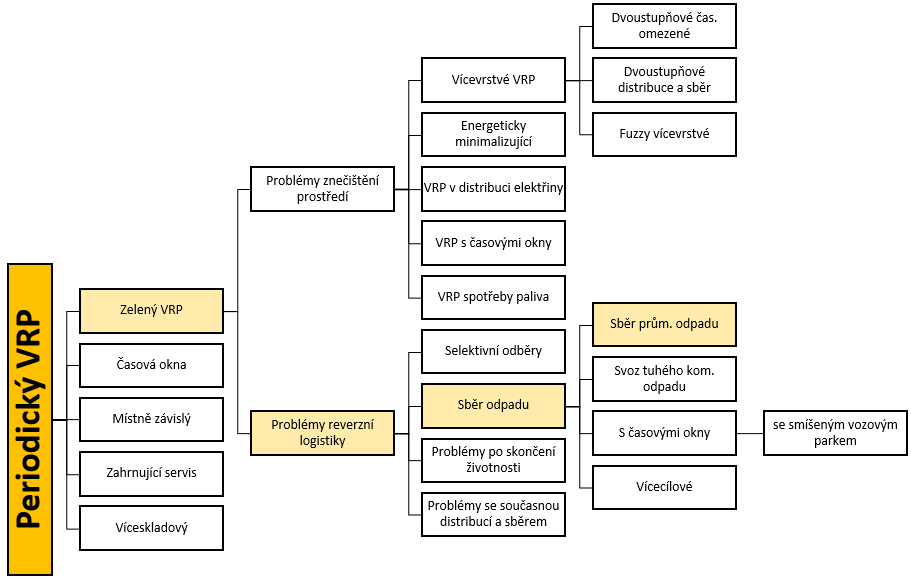
Sběr průmyslového odpadu
Periodický problém reverzní logistiky zaměřený na svoz průmyslového odpadu se zabývá optimalizací tras a plánováním sběru odpadu od průmyslových podniků v pravidelných intervalech. Tento problém musí zohlednit kapacitní omezení vozidel, environmentální předpisy a ekonomickou efektivitu celého procesu (Kulcar, 1996).
Zajímavost
- Sběr odpadu podle typu – Průmyslový odpad je často tříděn na nebezpečný a běžný odpad, což ovlivňuje plánování tras a výběr vhodných dopravních prostředků.
- Dynamická regulace – Kvůli změnám v legislativě a výkyvům v produkci odpadu je nutné pružné přizpůsobení logistických strategií.
- Technologie v odpadovém hospodářství – Použití GPS sledování, IoT senzorů a AI algoritmů umožňuje chytřejší plánování svozu a optimalizaci sběrných cyklů.
Praktické využití
- Automatizace a digitalizace – Moderní řešení využívají inteligentní plánovací systémy pro zefektivnění celého procesu sběru a přepravy.
- Optimalizace svozu průmyslového odpadu – Efektivní plánování tras umožňuje minimalizaci nákladů a emisí CO₂.
- Řízení sběru nebezpečného odpadu – Specializované logistické modely pomáhají zajistit bezpečné a efektivní nakládání s chemikáliemi, toxickými látkami či odpady z těžkého průmyslu.

Periodický problém reverzní logistiky pro svoz průmyslového odpadu se zaměřuje na efektivní plánování tras, minimalizaci nákladů a ekologické dopady. Díky moderním technologiím a optimalizačním metodám lze zlepšit pravidelný sběr odpadu a zvýšit udržitelnost průmyslové výroby.
Metody řešení
Tento model se zaměřuje na optimalizaci tras a plánování sběru odpadu od průmyslových podniků v pravidelných intervalech. Zohledňuje kapacitní omezení vozidel, objem průmyslového odpadu a optimalizaci tras tak, aby byl minimalizován počet cest a náklady na svoz. Model je ideální pro průmyslové oblasti, kde vzniká větší objem odpadu, který je třeba pravidelně a efektivně svážet do specializovaných zpracovatelských nebo likvidačních zařízení. Efektivní plánování přispívá k plynulosti výrobních procesů a k zajištění souladu s ekologickými a legislativními požadavky.
Zdroj:
[1] Gutiérrez-Sánchez, A., Rocha-Medina, L. B. (2022). VRP variants applicable to collecting donations and similar problems: A taxonomic review. Computers & Industrial Engineering,164.
[2] Soleimani, H., Chaharlang, Y., Ghaderi, H. (2018). Collection and distribution of returned-remanufactured products in a vehicle routing problem with pickup and delivery considering sustainable and green criteria, Journal of Cleaner Production, 172.
[3] Beullens, P., Wassenhove, L. V., Oudheusden, D. V. (2004). Collection and vehicle routing issues in reverse logistics. Reverse logistics quantitative models for closed-loop supply chains. Berlin, Heidelberg, New York: Springer-Verlag.
[4] Kulcar, T. (1996). Optimizing solid waste collection in Brussels, European Journal of Operational Research, 90(1).